Skip to content

Domain Relationships

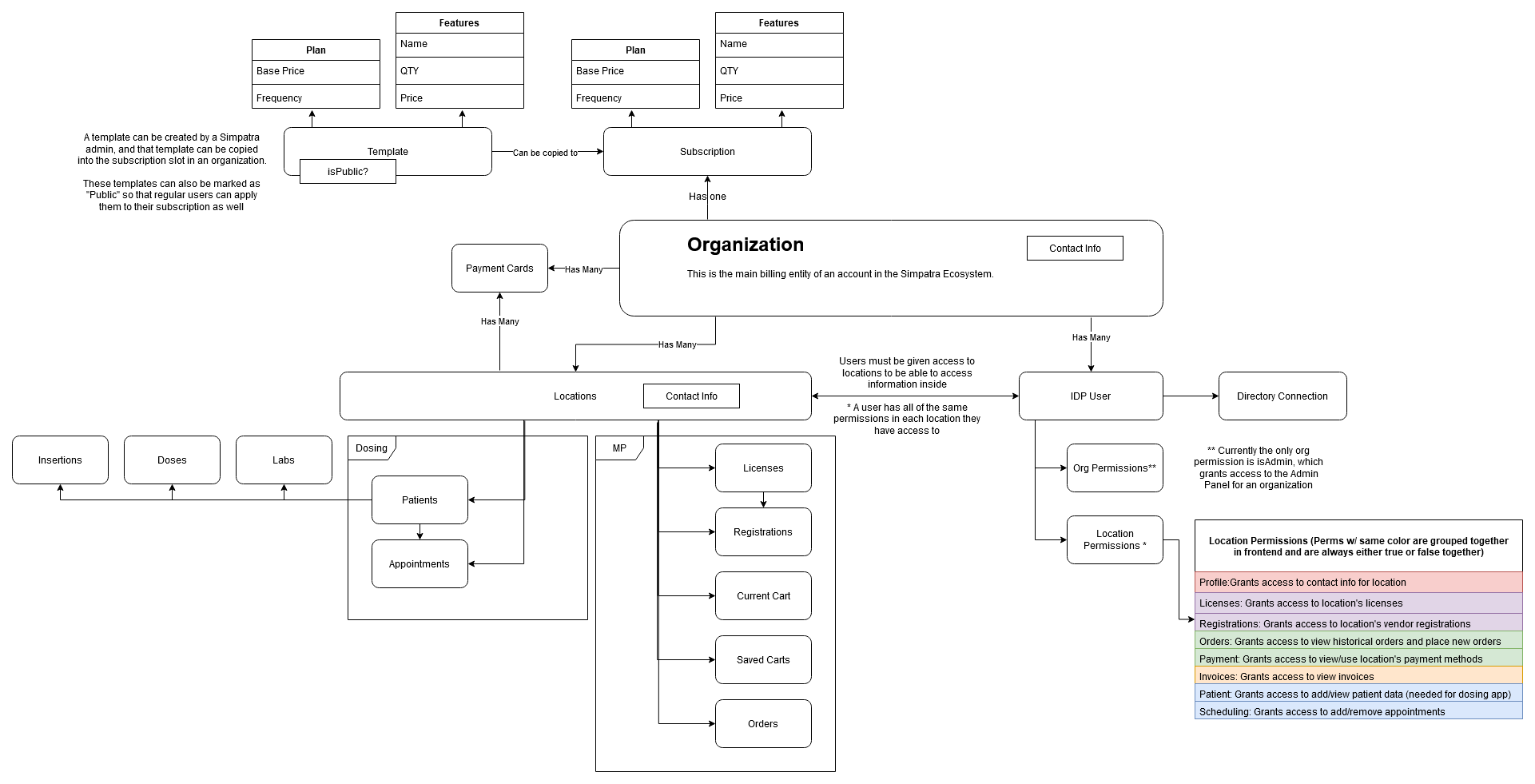
This diagram is an example of how all of the domain entities relate to each other in the Simpatra Ecosystem. This is a big image, so hyou might have to open the image directly (right-click ->View Image)