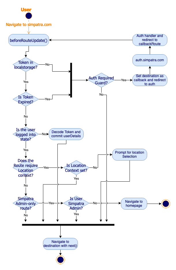
Authentication
We use ORY Hydra as our Oauth2 provider. This is a full implemenation of the Oauth spec and all we need to provide is the Identity PRovider service which is a Go service that lives at auth.simpatra.com
- An important item to note is that this is a very in-house Oauth2 implementation as we never had time to finish the Consent management aspect of OpenID Connect. This will need to be done for a third party integration
Activity Flow Diagram